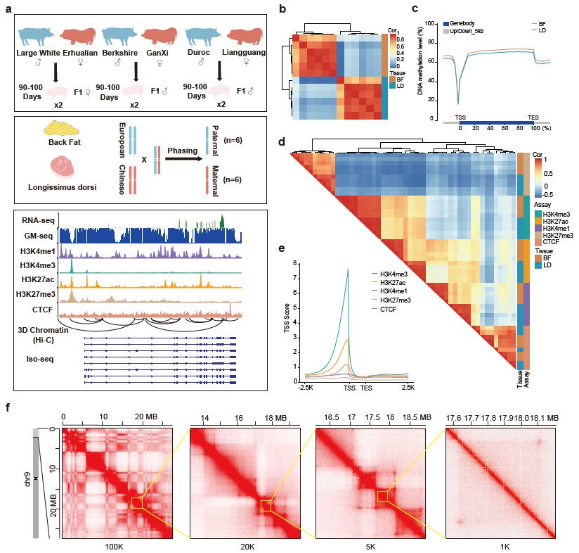
19日從江西農業大學豬遺傳改良與種質創新全國重點實驗室獲悉,該實驗室黃路生院士團隊聯合四川農業大學李明洲教授團隊,研究構建了全球首個同時含染色質構象、DNA甲基化及多種組蛋白修飾的雜交豬父母相高分辨率表現圖譜,系統揭示了其在親本效應中的協同調控機制。相關研究成果近日發表于《自然·通訊》。

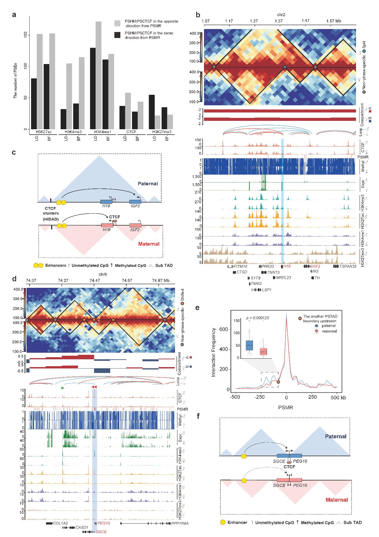
在哺乳動物中,絕大多數基因通常被認為在父母兩套染色體之間等效表達。然而,越來越多的研究表明,部分基因的表達受其遺傳來源,即存在親本效應影響。研究團隊通過三組歐洲商品豬與中國地方豬的雜交組合,建立起覆蓋全基因組、跨物種血統、跨組織的多組學相位數據庫。研究通過多組學整合,揭示了PSE的復合調控機制,并在H19-IGF2與SGCE-PEG10區域重建復雜印記模型、通過父母本偏好表達解析揭示雜交優勢的表觀基礎。

該研究補充了當前豬POE研究中缺乏“跨品種、高雜合、多組學、定相精準”圖譜的不足,拓展了基于親本相位的功能基因解析路徑。相關成果不僅為生豬育種提供了多維表觀標記篩選依據,也為結合表觀調控的非加性選擇與選配提供了育種新范式,為開發具有種質創新潛力的新品種和配套系提供了重要參考。同時,該研究所建立的印記模型和調控框架,在跨物種印記研究與人類疾病模型中也有參考意義。